摘要:讨论不同所有权结构下,政府预算约束对公私合作项目中企业的质量创新和成本创新投入以及社会福利的影响,并分析引入使用者付费条款对缓解政府预算压力的作用。研究发现,若政府面临预算约束,当创新溢出效应或成本创新负效应较大时,项目由政府所有更有利于减轻政府财政负担,而且可以引导企业合理配置用于两类创新的资金,更可能提升社会福利。使用者付费条款可降低公私合作项目中的政府支出,弱化政府预算约束对创新投入水平的限制作用,同时将创新的外部性内生到企业决策过程中。此时项目由企业拥有在节约政府支出方面的优势更加明显,更可能提升社会福利。本文从预算约束和创新收益的分配方式出发,在经济学理论方面为公私合作项目的有效设计提供建议。
一、引言
由于公共产品一般存在较强外部性,一直以来在世界各国多由政府提供。而企业在效率、融资等方面具有相对优势,公私合作(Public-Private Partnership,下文简称PPP)模式因此应运而生。20世纪80年代,英国政府鼓励私有资金参与公共项目建设,并于1992年首次提出私人融资倡议(Private Finance Initiative, PFI);1994年我国选择了5个BOT(Build-Operate-Transfer)试点项目。此后多种PPP模式在全球普及,在能源、交通、供水、污水处理等领域应用最为普遍,合作模式也由最初的简单外包向更多元、更深度合作的方式转变。
从各国采用PPP模式的原因来看,最初多是为了在降低政府支出的同时保证公共服务的足量提供。例如,20世纪90年代,英国实行紧缩政策,缩减公共开支;日本陷入财政困难,但为振兴经济,需大量财政投入;印度人口众多,但公共服务水平较低;等。英国财政部报告指出,总体而言,PFI项目可节约总投资20%左右。因此,政府预算约束会是影响PPP模式的重要因素。一方面,加深政府与企业合作可提高PPP项目效率,节约成本,或者通过企业融资,减少政府的财政投入;另一方面,企业参与会占有PPP项目部分收益,或要求政府投入更多支出,或在项目运行过程追加更多投入,这些可能加大政府支出。因此,PPP模式与政府预算约束有着直接关联,有必要对此问题做深入研究。
此外,在PPP项目实践中,政府通常有两种向企业支付报酬的方式,一种是由政府提供全额资金,完全通过公共财政进行支付,另一种是使用者付费的方式,即通过向PPP项目的使用者收取费用来收回最初投入资金,如高速公路、桥梁等。实际上许多PPP项目都把这两种方式结合起来,政府提供部分资金,同时通过向使用者收取较低费用来支付企业另一部分报酬。我国主管机构同样建议统筹考虑项目成熟度与可示范程度等因素,在全国范围内,选择一批以使用者付费为基础的项目进行示范。从直观上讲,使用者支付可以提前获得部分项目的未来收益,因此在政府预算较为紧张时,对维持PPP项目的正常开支、保障项目顺利进行可起到一定作用。采用使用者付费方式有助于缓解政府财政压力,但对项目效率及社会福利造成何种影响,这一问题值得进行研究分析。综上,本文重点讨论政府预算约束及项目报酬支付方式如何影响对最优PPP模式的选择,并进行相应社会福利分析。
二、文献综述
已有文献对PPP模式的研究多集中于PPP项目所有权归属、建造和运营阶段捆绑等方面。经典文献Hart et al.(1997)从所有权归属对PPP项目进行了研究,所得结论表明项目所有权的不同会影响企业增加创新投入的激励。 在讨论建造和运营是否应捆绑的研究中,Bennett & Iossa(2006)认为PPP有着合同期长的特点,因此将其分为建造和运营两阶段,研究发现是否捆绑这两阶段取决于项目建造阶段投资的外部性。 Martimort & Pouyet(2008)沿用此模型得出了相似结论。 Chen & Chiu(2010)则发现,如果建造阶段投资对运营阶段投资的边际效用有影响,则是否捆绑还受到两阶段投资协同或替代效应的影响。 此外,学者还发现将两阶段捆绑有利于分担项目风险,从而增加企业投资激励,提高社会福利(Iossa & Martimort,2012)。
国内对PPP的相关研究近年来逐渐增多。叶光亮等(2018)研究了混合所有制企业参与PPP项目时的最优模式,并讨论了设施产权归属等问题,说明了确定最优PPP模式需要根据项目性质与混合所有制企业具体情况。 王俊豪和付金存(2014)对PPP模式的本质特征进行了详细梳理。 宋小宁等(2014)考虑项目建造和营运两阶段创新投入对成本的影响存在互补或替代关系,进而对传统政府采购模式与PPP模式进行了比较。 赖丹馨和费方域(2018)对PPP的效率进行了全面考察,发现适当的合约及规制设计是PPP实现公共服务供给效率的关键,需适当配置政府和企业之间的收益和风险。
上述文献多集中于企业在PPP项目中的影响,而政府在项目中的角色同样关键。在制定PPP项目的决策时,政府所面临的一个重要问题便是自身预算约束,如许多国家政府都设置了财政赤字率的上限。在2015年我国地方政府性债务清理置换工作开始之后,地方政府也只能根据规定额度发行地方政府债筹措资金。实证研究证明PPP项目对政府存在预算约束时的公共项目建设具有积极意义,且政府可以进一步通过合理使用PPP中的谈判工具合理减少政府支出,并实现项目建设风险的转移。之前文献关于政府预算约束对PPP模式的影响及其途径的研究较少,因此从预算约束角度进行研究是本文的一个重点。
本文的贡献之一在于详细分析PPP模式中政府预算约束对项目投资及社会福利产生的影响,对于从政府支出相关方面研究PPP模式的文献做出补充。本文设定企业在项目进行过程中进行质量创新与成本创新,所得结论表明,当企业创新溢出效应或成本创新负效应较大时,政府拥有项目所有权时(下文简称为政府所有,企业拥有所有权简称为企业所有)受预算约束影响较小,对社会福利可能更优,这与不存在政府预算约束时具有一定差异。
本文的另一贡献在于引入了使用者付费条款,并考察其在政府不同预算条件下对PPP项目福利效应的影响。所得结论表明,采用使用者付费时,无论项目所有者是政府还是企业,政府在PPP项目中的支出均可得到减少。具体而言,使用者付费使得企业拥有项目时创新决策不再受政府预算约束的影响;当企业获得使用者付费的支付比例较大时,政府所有时企业创新投入也将不受政府预算约束的影响。相对于政府所有,考虑使用者付费后企业所有时减少政府支出的效果更明显,更有利于提高社会福利。
三、基本模型
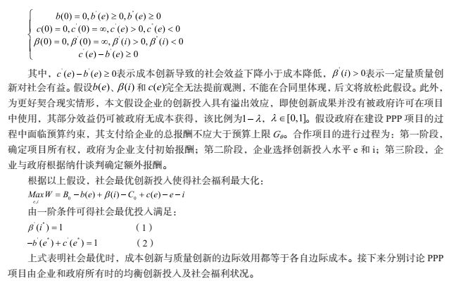
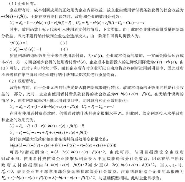
为建设公共产品,政府提供一项PPP项目,由企业进行建设和运营,政府和企业均可能拥有项目所有权。所有权不同将影响企业在项目建设过程中的创新决策:当企业拥有时,其在项目进行过程中自行决定追加创新投入(如技术创新),并将创新成果运用到项目中;当政府所有时,企业在项目进行过程中使用创新成果需征得政府同意。假设政府在创新成果产生之前无法得知该创新的价值,其与企业难以在事前就创新投入水平和给予企业创新的报酬达成契约。故本文沿用经典文献假设,即创新投入实现转化后,政府与企业通过纳什谈判(Nash Bargaining)确定创新收益的分配情况,即政府应给予企业的额外报酬。
PPP项目参与方为政府G和企业E。政府关注项目社会效益B,企业追求自身效用最大化。在项目开始前,根据历史信息可确定项目的某些性质,例如道路长度规格等,因此政府可确定给予企业报酬P0以保证公共产品符合基本要求。由此为社会带来的效益是B0,建造成本为C0。然而,项目的部分特征存在成本下降和质量提升的空间,因此本文考虑在项目建设过程中企业能够通过追加投入改变项目成本和质量,其中成本创新e可降低项目成本,但同时会减少项目的社会效益;质量创新i会增加成本并提高项目质量,增加社会效益。参照Hart et al.(1997),假设进行创新投入后,社会效益和项目成本分别为B=B0−b(e)+β(i),C=C0−c(e) 。其中,b(e)、c(e)分别代表成本创新成果带来的社会效益减少和成本降低,β(i)代表质量创新成果带来的社会效益增加。相关函数满足一般设定:


若政府预算充足,当项目由企业所有时,由于不需要考虑成本创新负效应,故企业的成本创新程度高于社会福利最优水平。但对质量创新而言,当政府预算充足时,企业的质量创新可以充分开展。但由于需要和政府分担相关创新带来的社会收益,故企业无法获得充足的报酬,进行创新的激励不足,质量创新小于社会最优水平。
当项目为政府所有时,政府可以提供足够的报酬使企业开展创新。但此时,由于技术溢出的存在,政府在不支付报酬的情况下同样可以获得一部分的创新收益,故企业的谈判势力减弱,从而两类投入均低于社会福利最优的水平。
在此基础上,政府预算充足时企业创新对社会福利的作用如以下引理所示。
引理2:政府预算充足时,PPP项目的福利效应与项目所有者及创新的社会效应相关。在创新溢出效应足够小或成本创新负效应足够大的情况下,政府所有更可能对社会更优;反之则企业所有更可能对社会更优。
我们将项目分别为政府和企业所有时的均衡创新投入代入社会福利函数,可得二者对应的社会福利之差为:

从创新溢出效应来看,当溢出效应较小时,企业通过纳什谈判从政府处获得的报酬相对较高,质量创新激励得到保证;且与企业拥有项目时相比,此时质量创新的社会效率更高,一单位质量创新投入可以获得更高的质量创新成果,所以这类项目由政府所有更优。对于溢出效应较大的项目,企业谈判能力较低,获得报酬较少,创新激励较弱,以至于创新投入较低,对社会福利不利,因此将项目直接交由企业负责有助于加大创新激励,进而提高社会福利。
从成本创新负效应来看,合作项目在进行过程中,企业所有时可因其仅考虑自身利益而忽视社会效益,在成本创新上过度投入,从而对社会产生较大负影响,而项目由政府负责则可以避免。虽然政府所有时成本创新和质量创新均投入不足,但是相对于企业所有时的成本创新过度投入,仍可提高社会福利,因此当成本创新负效应足够大时,政府所有更优。
但是政府预算约束的存在将使得企业在两类创新投入之间进行调整,发生如下变化:

若政府存在预算约束,项目为企业所有时,因成本创新决策由企业自行做出,故不受预算约束影响。但质量创新决策会使企业获得的报酬进一步缩减。故企业将继续降低质量创新投入,只会选择政府支出可负担的水平,使政府总支出等于预算上限。
与项目为企业所有的情形相异,项目为政府所有时,两类创新投入均受到预算约束的限制。当政府预算约束紧张时,企业收益既来自于成本创新也来自于质量创新,因此两方面激励均会进一步受到影响,企业会减少两方面投入使得政府支付满足预算约束,同时又可通过调节投入相对量,以最小投入获得最大政府报酬,即e和i带来的边际报酬相等,这与提高社会福利目标一致。
通过以上对政府预算约束下不同所有权情形的讨论可得,企业所有时,政府预算紧张仅减少质量创新的水平,不影响成本创新;政府所有时,预算紧张则会同时减少两方面创新投入。创新投入调整将带来企业福利的变化,即以下命题。
命题2:PPP项目的福利效应受到预算约束的影响:当创新溢出效应或成本创新负效应较大时,政府所有时受到预算约束影响较小,更可能对社会更优;反之则企业所有更可能对社会更优。
如果存在预算约束,无论项目由企业所有还是政府所有,政府都无力给予企业全额报酬,则由社会福利函数和基础模型中纳什谈判的均衡解可得,政府所有和企业所有对应的社会福利之差为:

命题2反映了政府预算约束影响社会福利的渠道。从溢出效应出发,命题2与不存在政府财政预算约束时的结果具有差异。根据引理2,对于溢出效应较小的项目,在不考虑政府预算约束时,政府所有可更好地调动企业投资积极性,还可避免成本创新过度投入,对社会福利更优。但是,在政府财政支出受到限制的情况下,政府难以为企业提供足够的用于激励的财政资金,却可以通过引导企业合理配置用于质量创新和成本创新的资金,以及利用较高的技术溢出率,实现较高的社会福利水平。
当成本创新负效应更大时,PPP项目由政府所有是对社会福利更优的选择。一方面,由于企业拥有项目时自发进行过度成本创新,政府所有将缓解这一问题。另一方面,在预算约束紧张时,由于成本创新负效应较大,根据契约形式企业进行成本创新的收益更少,故企业将内生选择进行质量创新,从而降低总体支出。因此,PPP项目由政府所有时存在节省政府支出的作用。从成本创新负影响出发,命题2与引理2互为补充。
四、使用者付费
从引言分析可知,除纯政府支出外,现实中许多PPP项目均规定政府采用使用者付费方式来支付企业报酬。根据此类条款,政府承诺在PPP项目建成后,企业将可以获得一定比例的项目未来收益,作为建设项目的报酬。为更清楚地讨论企业报酬完全由政府财政承担和采取使用者付费方式之间的差异,本文对使用者付费方式进行探讨。



命题3成立的原因在于,项目由企业所有时,使用者付费条款使企业将成本创新负效应和质量创新正效应部分内生化。因此,相对于项目报酬完全由政府财政承担,使用者付费会引导企业降低成本创新投入的水平,且调整质量创新水平。如果企业可以获得更高的质量创新收益
,则企业的创新投入相应出现提高;反之则出现下降。项目由政府所有时,使用者付费条款用项目的未来收益替换企业获得的当期支付。在折现率为1的情况下,企业获得的实际报酬并没有发生变化,所以项目为政府所有时引入使用者付费并不影响企业创新投入的水平。
综上可得,使用者付费条款同样是将企业创新外部性内部化的有效手段。引入相关条款后,只有企业拥有项目时,其创新投入决策才会发生变化。因此相对而言,使用者付费更可能增加企业所有时PPP项目的福利效应。
具体地,对社会福利进行比较,可得如下命题:

从成本创新负效应出发。对比引理2与命题4可得,引入使用者付费并未影响结论的基本方向,即对于成本创新负效应较大的项目更应由政府所有,可消除成本创新过度投入;而成本创新负效应较小的项目更应由企业负责,可减少政府所有时创新投入不足带来的影响。
命题4与引理2的结论具有相似之处,但二者对应的社会福利水平会发生变化。产生这一差异的原因在于,基准模型中政府只能通过选择项目所有者的方式来影响结果,所以在选择最优所有方式时,需要考虑不同所有者条件下成本创新与质量创新两方面的优劣,因此只能权衡相对利弊之后选出较优。而引入使用者付费后,政府不仅能通过选择项目所有者来影响创新投入,还能通过调节使用者付费比例r起到调节创新投入水平的作用。综上所述,引入使用者付费未改变引理2中涉及溢出效应的观点:对于溢出效应较小的项目,由政府负责完成更优;溢出效应较大的项目由企业负责有助于加大创新激励,提高社会福利。
五、使用者付费与政府预算约束
使用者付费条款的引入,使政府得以用PPP项目的未来收益给予企业充足的报酬,缓解政府当期财政压力。同时,合理设计使用者付费条款可以引导企业制定对社会福利更有益的创新投入决策。因此,在政府面对财政预算约束时分析该条款对PPP项目的影响尤其重要。我们在本部分将两种因素同时纳入理论模型进行分析。


综合以上分析,关于创新投入与福利效应可得以下结论:
命题5:使用者付费条款缓解政府的预算约束压力。使用者付费比例较大时,创新投入决策不面临预算约束,社会福利也较无政府预算约束时相同。使用者付费比例较小时,政府预算仍然紧张,政府所有时企业创新投入水平下降,企业所有更可能对社会福利更优。
证明:与引理1、命题1和命题2证明类似。
从命题5可知,引入使用者付费后,项目由企业所有时政府不再需要额外支付给企业报酬,因此命题2中政府拥有PPP项目在减少政府支出方面的优势被弱化,企业所有变为更优选择。由此可知,PPP项目的报酬支付方式会对最优所有权的选择产生影响,因此在PPP项目的实践中需要综合考虑各个相关因素,对项目细节进行合理安排。
六、结论与启示
本文讨论了政府预算约束对PPP项目创新投入水平以及项目福利效应的影响,并进一步引入使用者付费条款,研究其对缓解政府预算压力的积极作用。结论表明,预算约束对创新投入的影响与项目的所有者类型相关。企业所有时预算约束仅降低质量创新,而政府所有时质量创新和成本创新均出现下降。预算约束将通过创新溢出效应和成本创新负效应作用于项目的最优所有者类型,影响PPP项目的福利效应。项目由政府所有将在创新溢出效应较大时控制创新规模,缓解政府财政压力,在成本创新负效应较大时减少此类福利意义上的低效创新。使用者付费条款的引入使企业内部化创新的社会效益,在企业拥有项目时减少低效成本创新,调整质量创新规模。同时相关条款将降低政府支出规模,缓解财政压力,从而更好地激励企业进行创新。本文对PPP项目的设计具有一定的指导意义。
第一,引导企业将创新的社会效益纳入决策指标,发挥PPP项目的积极作用。企业在经营过程中的高效率,是PPP项目得以广泛落地并对社会福利产生积极影响的重要因素。但是,作为公共产品的建设者和提供者,PPP项目的所有者同样需要重视企业效率与社会效率之间的协调。运用合理设计的合同条款实现企业效益与社会效益的统一,将使企业自发选择进行有利于社会福利的创新,由此方能充分发挥PPP提供高质量公共产品的积极作用。
第二,保护企业的创新成果,提升PPP项目质量水平。产权制度是激发企业创造力的重要保证,同样也是PPP项目质量提升的关键因素。因此,政府需要在PPP项目合约中重视对企业创新的激励,通过制定创新购买、使用者付费等条款,使企业能够充分享受创新收益,进而实现公共产品的高质量建设。
第三,合理设计PPP项目细节,促进PPP项目效率提升。包括所有者类型、激励条款的设置情况、政府的预算约束等在内的诸多因素都会对企业的创新决策产生影响。因此,政府应当规范PPP项目的相关规定,充分考虑与项目质量和运营效率相关的各类因素,对项目的建设、运营、收益分配进行细致明确的规定,平衡缓解政府财政压力、保护企业效率和促进社会福利的关系,使PPP项目为社会发展做出贡献。
(叶光亮,中国人民大学汉青经济与金融高级研究院、反垄断与竞争政策研究所教授;王世强,中国人民大学汉青经济与金融高级研究院博士研究生;王煜,中国人民大学汉青经济与金融高级研究院研究助理。)
以上文章原载于《学术研究》2019年第4期,文章不代表《学术研究》立场。
篇幅原因有所删减,未经授权不得转载。

